Für reibungsloses Handling und maximale Sicherheit
Der Verschiebemechanismus für die Baldinger Ultra Light 1.13 sorgt für eine zuverlässige, stabile Verschiebefunktion Ihres Aufbaus – selbst bei intensiver Nutzung und hohen Belastungen. Vertrauen Sie auf Original Baldinger Ersatzteile für optimale Kompatibilität und lange Lebensdauer.
Explosionszeichnung
Zeigt alle Bauteile inklusive Positionen und Artikelnummern.
HINWEIS: Aktuelle und vollständige Liste bitte hier aufrufen.
Ersatzteilliste (Auswahl)
| Pos. | Bezeichnung | Artikel-Nr. |
| 01 | Pneumatikzylinder | 7202 |
| 02 | Support Pneumatikzylinder | 7200 |
| 03 | Kunststoffführung Druckfeder | 8297 |
| 04 | Druckfeder | 8278 |
| 05 | Kunstoffdistanzhülse | 7194 |
| 06 | Abstreifer | 7193 |
| 07 | Abstreifring | 8285 |
| 08 | Hülse 6/4.2/8 | 8330 |
| 09 |
| 10 | Aluminium Block | 7198 |
| 11 | Puffer | 6991 |
| 12 | Halteblech | 7288 |
| 13 | Kunststoffauflage | 7290 |
| 14 | Stahlführung | 7169 |
| 15 | Kunststoffführung | 7195 |
| 16 | Endanschlage | 7533 |
| 17 | Halteblech mit Sensorflanke | 7943 |
| 18 |
| 19 |
| 20 | Näherungssensor | 7205 |
| 21 | Halter Näherungssensor | 7944 |
| 30 | Druckschalter | 7292 |
| 30.1 | Schutzkappe zu Druckschalter | 7293 |
| 30.2 | Steckverschraubung G1/4Ø4mm | 7308 |
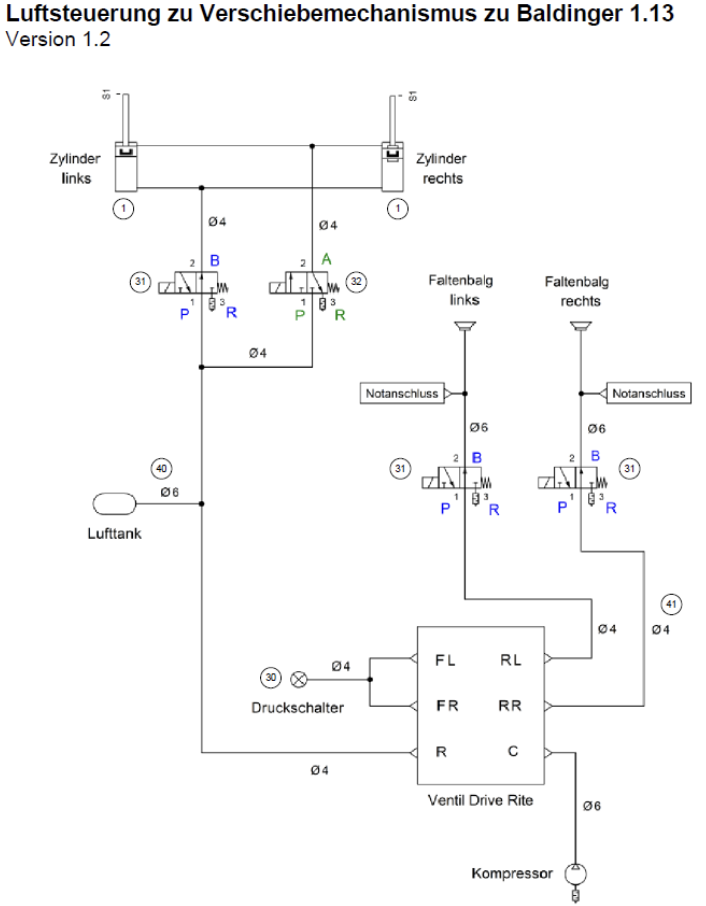
| 31 | BPR Ventil | 7255 |
| 32 | APR Ventil | 7254 |
| 33.1 | Winkelschluss M5Ø4mm | 7258 |
| 33.2 | Schalldämpfer M5 | 7258 |
| 34.1 | T-Stück G1/8Ø4mm | 7271 |
| 34.2 | T-Stück G1/8Ø6mm | 7257 |
| 34.3 | Schalldämpfer G1/8 | 7432 |
| 35 | Winkeleinschraubverschraubung G1/8Ø4mm | 7287 |
| 36 | Sicherungsmutter Poly-Stop M18 | 6658 |
| 35.1 | Achshalter rechts innen 1.13b | 7856 |
| 37 | 6-Kant Mutter mit Bund M12x1.5 Feingewinde 10.9 | 7839 |
| 40 | Pneumatikschlauch Ø6mm schwarz per Meter | 8200 |
| 41 | Pneumatikschlauch Ø4mm blau per Meter | 7542 |
👉 Weitere Positionen finden Sie in der vollständigen Teileliste (PDF)
Ersatzteile anfragen oder bestellen
Sie möchten ein Teil ersetzen oder benötigen eine Beratung?
📧 Schreiben Sie uns unter: ersatzteile@baldinger-ag.ch
📞 Oder rufen Sie uns an: 043 455 70 90

